Realizar simulación
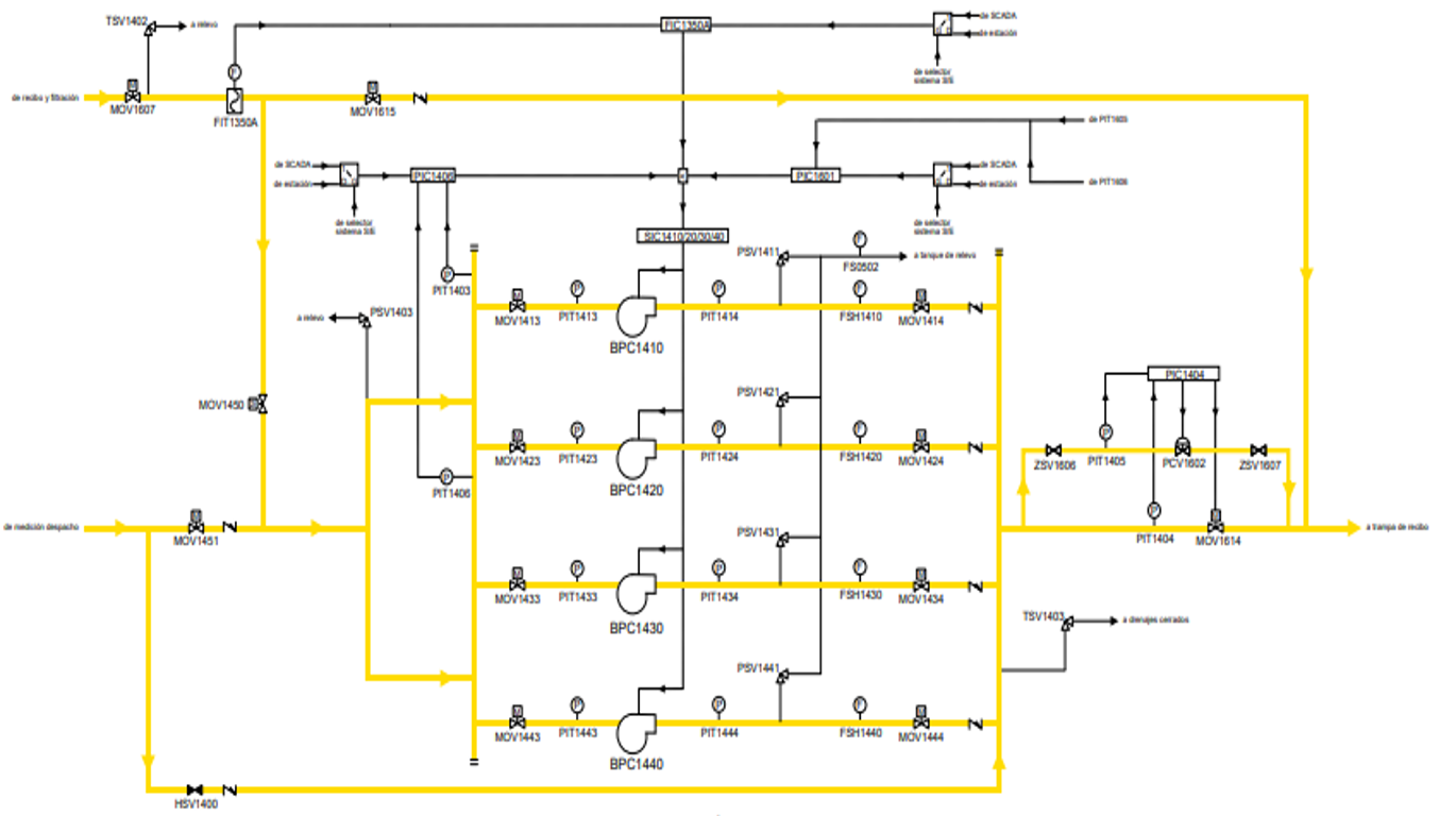
OPERACIÓN DE REBOMBEO L14 REFINADO
OPERACIÓN DE REBOMBEO L14 REFINADO